ИВМ СО РАН Поиск 
Отчеты ИВМ СО РАН

Отчет ИВМ СО РАН за 2012 год

Проекты СО РАН

Проекты СО РАН, выполняемые совместно со сторонними научными организациями


Проект № 38. «Фундаментальные задачи конвекции в неоднородных средах: теория, эксперимент и новые приложения»
№ гос. регистрации 01201255325

Руководитель проекта: член-корреспондент РАН В. В. Пухначев

Ответственный исполнитель от ИВМ СО РАН: д.ф.-м.н., профессор В. К. Андреев

Исполнители: В. Б. Бекежанова, М. В. Ефимова, И. И. Рыжков, И. В. Степанова, Н. Л. Собачкина, Е. Н. Лемешкова

В отчетный период продолжены исследования, связанные с моделированием поверхностных волн в больших акваториях.

Блок 1: Конвективные течения с поверхностями раздела и их устойчивость.

1. При хранении жидких сред в цилиндрических сосудах между ними возникает граница раздела. Среды находятся в равновесии, а затем под действием нагрева одного из оснований в системе может возникнуть движение. Эта ситуация анализируется в этом году при следующих ограничениях: жидкости находятся в состоянии невесомости и справедлив принцип смены устойчивости — комплексный декремент равен нулю. В этом случае удалось найти аналитические выражения для нейтральных чисел Марангони

\[{\rm M=}\frac{4m^{2} \Pr \left(A-k\mu S_{1} S_{2} {\rm M}_{1} (m^{2} -S_{2}^{2} )(m^{2} h^{2} -S_{1}^{2} \right)}{\Pr Z-D{\rm We}^{-1} } ,\]

где $m={\delta _{n} h_{2} \mathord{\left/ {\vphantom {\delta _{n} h_{2} a}} \right.} a} $ ($\textit{a}$ — радиус цилиндра, $h_{2} $ — высота цилиндра со второй жидкостью, $\delta _{n} $ — корень уравнения функции Бесселя нулевого порядка), ${\rm M=}{{\rm \unicode{xE6}}a^{2} h_{2}^{2} \mathord{\left/ {\vphantom {{\rm \unicode{xE6}}a^{2} h_{2}^{2} \rho _{2} \nu _{2} \chi _{2}, }} \right.} \rho _{2} \nu _{2} \chi _{2}, } $ $h={h_{2} \mathord{\left/ {\vphantom {h_{2} h_{1} }} \right.} h_{1} }, $ $\Pr ={\nu _{2} \mathord{\left/ {\vphantom {\nu _{2} \chi _{2}, }} \right.} \chi _{2}, } $ ${\rm We=}{\sigma ^{0} h_{2}^{} \mathord{\left/ {\vphantom {\sigma ^{0} h_{2}^{} \rho _{2} \nu _{2}^{2}, }} \right.} \rho _{2} \nu _{2}^{2}, } $ $\mu ={\mu _{1} \mathord{\left/ {\vphantom {\mu _{1} \mu _{2} }} \right.} \mu _{2} }, $ $k={k_{1} \mathord{\left/ {\vphantom {k_{1} k_{2} }} \right.} k_{2} }, $ $M_{1} {\rm =}{{\rm \unicode{xE6}}^{2} b_{2}^{} \mathord{\left/ {\vphantom {{\rm \hbox{\unicode{xE6}} }^{2} b_{2}^{} (k_{2} \rho _{2} \nu _{2} );}} \right.} (k_{2} \rho _{2} \nu _{2} );} $ $A,\, S_{1}, \, S_{2}, \, Z,\, D$ — известные функции, зависящие от физических параметров и геометрии системы. Число $M_{1} $ характеризует энергию, затрачиваемую на деформацию границы раздела в касательном направлении. Выражение для M найдено с помощью аналитических вычислений в системе Maple.

Доказано, что с ростом радиуса цилиндра эти числа стремятся к известным числам Марангони для контактирующих жидкостей в бесконечных слоях. Это лишний раз подтверждает правильность полученных формул. Кроме того, решена задача о возникновении конвекции Марангони и в однослойном конечном цилиндре со свободной поверхностью:

\[{\rm M=}\frac{8m{\rm (Bi}S_{1} +mC_{1} )(m-S_{1} C_{1} )}{C_{1} m^{3} -S_{1}^{3} -8C_{1} m^{3} (\Pr W{\rm e)}^{-1} } .\]

2. Особенностью ряда многокомпонентных систем является наличие фазовых превращений при изменении температуры или процентного содержания компонентов. В частности, фазовые диаграммы для бинарных и тройных жидких смесей могут содержать как однофазные, так и двухфазные области. Если плотности двух фаз одной и той же смеси различны, то в поле силы тяжести смесь образует двухслойную систему (верхний слой содержит менее плотную фазу, а нижний — более плотную). Наличие градиента температуры в такой системе может приводить к появлению градиентов концентрации вследствие эффекта Соре. Конвекция в двухслойной системе вызывается силами плавучести и силами поверхностного натяжения на межфазной границе.

В рамках проекта была исследована система из двух горизонтальных слоёв с границей раздела. Слои образованы двумя различными фазами тройной смеси бензол-этанол-вода, которые соответствуют $\textit{C${}_{1b}$}$ = 0.978, $\textit{C${}_{1e}$}$ = 0.02, $\textit{C${}_{1w}$}$ = 0.002; $\textit{C${}_{2b}$}$ = 0.006, $\textit{C${}_{2e}$}$ = 0.23, $\textit{C${}_{2w}$}$ = 0.764. Равновесная конфигурация такова, что концентрация одного из компонентов в каждом слое существенно меньше концентрации двух других. Это позволяет рассматривать двухслойную систему как систему из двух бинарных смесей (этанол-бензол в слое 1 и этанол-вода в слое 2). С внешней стороны слои ограничены твёрдыми стенками, которые поддерживаются при различных постоянных температурах. Предполагается, что система находится в состоянии невесомости и граница раздела является недеформируемой. Поверхностное натяжение линейно зависит от температуры и граничного значения концентрации этанола во втором слое.

Найдены распределения температуры и концентрации в слоях в состоянии механического равновесия. Неоднородности концентрации вызваны эффектом термодиффузии, который в обоих слоях является аномальным: легкий компонент (этанол) концентрируется в более холодных областях. Исследована устойчивость механического равновесия данной двухслойной системы относительно малых возмущений. Изучено влияние эффектов Марангони и Соре на характеристики устойчивости системы, а также зависимость критических параметров от отношения толщин слоёв и режимов подогрева (сверху или снизу).

На рис. V.14 показана зависимость критического числа Марангони Ma и критического волнового числа для монотонной неустойчивости от относительной толщины второго слоя: $h'=h_{2} (h_{1} +h_{2} )^{-1} $. Положительные значения числа Марангони соответствуют подогреву снизу, а отрицательные — подогреву сверху.

Рис. V.14
Рис. V.14. Зависимость критического числа Марангони и волнового числа от относительной толщины слоя 2

3. Исследована задача о совместном однонаправленном движении трёх вязких теплопроводных жидкостей в слоях. Источником движения является термокапиллярный эффект на двух поверхностях раздела и он вызывается постоянным градиентом температуры, приложенным вдоль твёрдых стенок.

Решение ищется в виде $u_{j} =(u_{j} (y,t),0,0),$ $\theta _{j} =-Ax+T_{j} (y,t),$ $p_{j} ={\rm const,}$ $j=1,2,3.$ Поверхностное натяжение на границах раздела $\sigma _{i} =\sigma _{i}^{0} — æ_{i} \theta, $ $i=1,2.$ Функции $u_{j}, $$T_{j} $ удовлетворяют сопряжённой начально-краевой задаче для параболических уравнений, причём на границах раздела касательные напряжения при $t=0$ терпят разрыв, что является спецификой задачи.

Найдено стационарное решение этой задачи. Оно описывает термокапиллярное течение Куэтта, а функции $T_{j} $ представляют собой кубические полиномы от поперечной координаты $y.$

Нестационарная задача решена методом преобразования Лапласа, и доказаны оценки ($u_{j}^{0} (y),\, \, T_{j}^{0} (y)$ — стационарное решение)

\[|u_{j} (y,t)-u_{j}^{0} (y)|\, \le \, c_{j} e^{-\delta t} , |T_{j} (y,t)-T_{j}^{0} (y)|\, \le \, d_{j} f_{j} (t)\]

с постоянными $\delta >0,$ $c_{j} >0,$ $d_{j} >0,$ зависящими от физических параметров и толщин слоёв; функции $f_{j} (t)$ положительны и стремятся к нулю при $t\to \infty .$ Таким образом, всегда нестационарное движение выходит на стационарный режим с ростом времени по экспоненциальному закону.

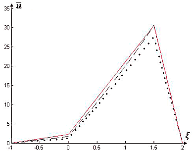
На рис. V.15 приведен профиль безразмерных скоростей в слоях: $\bar{u}_{j} ={u_{j} l_{1} \mathord{\left/ {\vphantom {u_{j} l_{1} \nu _{1}, }} \right.} \nu _{1}, } $ для системы силикон — воздух при температуре $20\, ^{\circ } C.$ Видно, что с ростом безразмерного времени решение выходит на стационарный режим. При $\tau =10$ размерное время $t=1\, \, c.$

Рис. V.15
Рис. V.15. Профили скоростей в слоях при $l_{1} =10^{-3} m,$ $l_{2} =1,5\cdot 10^{-3} m,$ $l_{3} =2\cdot 10^{-3} m,$ $M_{1} =6,5,$ $M_{1} =14,8,$ $\tau =3\, \, (\cdot \, \, \cdot \, \, \cdot ),$ $tau = 10,$ (− − −), стационарное решение (—)

4. Для изучения процессов, происходящих при выращивании кристаллов методом зонной плавки, широко используется модель жидкого моста. Эта модель представляет собой жидкий цилиндр, помещённый между двумя стержнями с различной температурой. Наличие градиента температуры на свободной границе приводит к возникновению термокапиллярного течения, которое направлено от нагретого стержня к холодному и является стационарным при небольших разностях температур. При достижении критической разности температур стационарное движение становится неустойчивым. Наличие подобных неустойчивостей в зоне расплава может существенно повлиять на качество кристалла. Одним из методов управления устойчивостью стационарного движения является обдувание жидкого моста потоком газа. Взаимодействие механических напряжений на границе раздела может влиять на устойчивость системы в зависимости от направления прокачки газа и термокапиллярного течения жидкости на границе раздела.

В рамках данного проекта было проведено исследование термокапиллярных течений в двухфазной системе, состоящей из бесконечного жидкого цилиндра, обдуваемого потоком газа. Слой газа ограничен внешней твёрдой стенкой, которая может двигаться в вертикальном направлении. Найдено точное решение, описывающее стационарное движение, исследованы возможные режимы течений и их устойчивость в линейном приближении.

Карта устойчивости представлена на рис. 3 в пространстве параметров расход газа $\textit{Q}$ — число Марангони Ma для недеформируемой границы раздела. Если направление прокачки газа совпадает с направлением термокапиллярного течения на границе раздела (расход газа $\textit{Q} \lt 0$), то граница устойчивости (критическое число Марангони $\textit{Мa}$) понижается по сравнению со случаем $\textit{Q} = 0$. При изменении направления прокачки на противоположное ($\textit{Q} \gt 0$) граница устойчивости системы сначала слегка повышается, а затем вновь понижается.

Увеличение расхода $\textit{Q}$ при фиксированном значении числа Марангони приводит к подавлению термокапиллярного течения в жидкости потоком газа (жирная линия на рис. V.16). При дальнейшем увеличении $\textit{Q}$, направление термокапиллярного движения на границе раздела меняется. Данный режим является устойчивым при небольших числах Марангони и расходах газа.

Рис. V.16
Рис. V.16. Карта устойчивости в пространстве параметров расход газа Q — число Марангони Ma. Система неустойчива в заштрихованной области. Критическое азимутальное волновое число m = 1
Рис. V.17
Рис. V.17. Нейтральные кривые для Q = 0, m = 0: критическое число Марангони (а) и критическая частота (б). 1 — тепловая мода, 2 — капиллярная мода, 3 — гидродинамическая мода, 4 — нейтральная кривая для недеформируемой границы раздела. На врезках показано поведение нейтральных кривых вблизи k = 1. В заштрихованной области система неустойчива

На рис. V.17 показана структура нейтральных кривых для осесимметричной моды $\textit{m}=0$ при отсутствии прокачки газа через слой ($\textit{Q}=0$) для случая деформируемой границы раздела. Имеются три моды, связанные с различными механизмами неустойчивости. Кривая 1 соответствует тепловой моде, которая представляет собой волну, быстро бегущую вдоль оси z в положительном направлении (против основного течения на границе раздела). Эта мода обусловлена наличием тепловой неоднородности в жидкости и газе и связанным с нею термокапиллярным эффектом. Такой механизм неустойчивости имеет место и в случае недеформируемой границы раздела. Соответствующая кривая 4 совпадает с кривой 1 практически везде (за исключением окрестности $\textit{k}=1$). Кривая 2 характеризует капиллярную моду, которая связана с неустойчивостью Рэлея (длина жидкого цилиндра радиуса $\textit{R}$ со свободной поверхностью не может превышать $\textit{2$\pi $R}$). При $\textit{Ma}=0$ капиллярная мода является монотонной, однако при $\textit{Ma} \gt 0$ она становится колебательной. Волна медленно распространяется против основного течения на границе раздела. Скорость распространения существенно растет с увеличением числа Марангони. Кривая 3 соответствует гидродинамической моде, которая представляет собой волну, быстро распространяющуюся в отрицательном направлении оси $\textit{z}$ (вдоль основного течения на границе раздела). Она связана с неустойчивостью движения в жидкости и газе.

Основные публикации:

  1. Лемешкова Е. Н.
    Стационарное течение трех жидкостей в плоском слое под действием термокапиллярных сил и перепада давления // J. of Siberian Federal University. Mathematics and Physics, 2012. — № 5 (1). — P. 91-96.

  2. Андреев В. К., Лемешкова Е. Н.
    Эволюция термокапиллярного движения трёх вязких жидкостей в плоском слое // ПММ. М., 2012 (в печати).

  3. Магденко Е. П.
    О потере устойчивости равновесия двух жидкостей в цилиндре при наличии границы раздела // J. of Siberian Federal University. Mathematics and Physics, 2012. — № 5 (4). — P. 558–565.

  4. Андреев В. К., Бекежанова В. Б.
    Устойчивость неизотермических жидкостей // ПМТФ. — Новосибирск, 2012 (в печати).

  5. Рыжков И. И., Андреев В. К.
    О термокапиллярной неустойчивости жидкого цилиндра, обдуваемого потоком газа // J. of Siberian Federal University: Mathematics and Physics, 2012 (в печати).

(Отдел дифференциальных уравнений механики)

К началу


Проект № 73. «Современные технологии формирования информационной инфраструктуры для поддержки междисциплинарных исследований, в том числе для мониторинга природных и социальных процессов территорий Сибири и Дальнего Востока»

Руководитель проекта: академик РАН Ю. И. Шокин

Ответственный исполнитель от ИВМ СО РАН: к.ф.-м.н. О. Э. Якубайлик

Исполнители: А. А. Кадочников, А. Г. Матвеев, В. В. Ничепорчук

На основе проведенного анализа современного состояния проблемы классификации и каталогизации пространственных данных, существующих программно-технологических решений, определен базовый набор методов и технологий, а также основные компоненты программного обеспечения для формирования системы управления пространственными данными как составной части информационной инфраструктуры для поддержки междисциплинарных исследований.

Установлено, настроено и запущено в опытную эксплуатацию программное обеспечение, необходимое для каталогизации и организации доступа к информационным ресурсам — LDAP-сервер на виртуальном сервере OpenSUSE 12.1 (x86_64) с графической средой Gnome, ПО архивов отрытого доступа (DSpace, модернизированное для работы с географическими данными, СУБД PostgreSQL для обращения к данным по протоколам Z39.50), сервер Z39.50 ZOOPARK с провайдером доступа к БД PostgreSQL, и проч.

Также был проведен цикл исследований, посвященных методам интеллектуального анализа данных мониторинга чрезвычайных ситуаций с использованием технологий OLAP и динамического картографирования.

Этап 2012 г. Создание программно-технологического обеспечения системы сервисов доступа к данным в распределенной вычислительной среде. Создание прототипов типовых программных комплексов информационных систем и графических пользовательских интерфейсов доступа к информационным ресурсам на основе картографических сервисов.

Исследования в отчетный период были посвящены анализу современного состояния проблемы классификации и каталогизации пространственных данных, существующих программно-технологических решений. Рассматривались модели представления пространственных данных, общая типология метаданных, а также существующие международные и российские стандарты пространственных метаданных. Проведен обзор и анализ различных систем классификации информационных ресурсов, а также их применимость к пространственным данным. Определены методики классификации и модели представления пространственных данных, целесообразные для построения системы управления и каталогизации пространственных данных.

В частности, были проведены исследования стандартов пространственных метаданных, таких как Дублинское ядро (Dubin Core), серии стандартов ISO 19000, американских стандартов FGDC, европейской директивы ISPIRE, российского ГОСТа Р52572–2006, семейства спецификаций OGC, и проч. Также анализировались программные средства для работы с метаданными — GeoNetwork Opensource, MapInfo Manager, ESRI ArcGIS for INSPIRE, Metatools для Quantum GIS. Рассматривались различные онлайновые системы и сервисы для работы с пространственными метаданными — NASA EOSDIS, ESA INFEO и SSE, российские геопорталы ГеоМЕТА, УрФО, ЕСИМО, накопленный опыт организации систем хранения спутниковых данных в центрах коллективного пользования СО РАН и ДВО РАН.

Проведенные исследования позволили определить базовый набор методов и технологий, а также основные компоненты программного обеспечения для формирования системы управления пространственными данными как составной части информационной инфраструктуры для поддержки междисциплинарных исследований.

Рассматривались задачи проектирования и разработки программного обеспечения для обработки и представления пространственных метаданных геопортала. Реализация выполнена с использованием JavaScript-фреймворка JQuery и шаблона проектирования MVC (модель-представление-контроллер), который обеспечивает разделение данных приложения, пользовательского интерфейса и управляющей логики на три соответствующих отдельных компонента. В качестве формата сообщений, передаваемых от сервера клиенту, используется стандарт JSON (JavaScript Object Notation) — текстовый формат представления структурированных данных, базирующийся на подмножестве стандарта ECMA-262.

Клиентское веб-приложение «Каталог метаданных» построено на основе библиотеки JQuery, вспомогательной авторской библиотеки функций, упрощающей работу с асинхронной передачей данных в технологии AJAX (рис. V.18). На основе асинхронных запросов реализован основной функционал системы, производятся такие операции, как подсчёт количества ресурсов в категориях фильтрации, подсчёт количества ожидаемых результатов поиска, перемещение ресурса в корзину, загрузка метаданных ресурса.

В процессе выполнения работ на данном этапе в ИВМ СО РАН был установлен виртуальный сервер OpenSUSE 12.1 (x86_64) с графической средой Gnome, вируальным жестким диском объемом 40 Gb, с оперативной памятью 4 Gb, 4 процессорами.

На развернутом сервере для работы LDAP и ODSEE7 установлены программные пакеты из дистрибутива OpenJDK 1.6, libxml2 и проч. Осуществлена настройка прав доступа для администраторов системы и настройка сервисов и служб, необходимых для функционирования сервиса. Установлен и настроен LDAP-сервер. Осуществляется настройка и подключение тестового LDAP-сервера к корпоративному каталогу ldap.sbras.ru для дальнейшей поддержки различных сетевых сервисов и приложений и для обеспечения единой инфраструктуры аутентификации и авторизации пользователей информационных систем СО РАН и ДВО РАН.

Рис. V.18
Рис. V.18. Модель обработки асинхронного HTTP-запроса

В процессе выполнения проекта проанализированы возможности установленного ПО, проведен анализ необходимой модернизации структуры геопортала ИВМ СО РАН для эффективного взаимодействия с корпоративным LDAP-сервером. Внесена пробная информация об некоторых информационных ресурсах (в частности, научных публикациях) в каталог в соответствие со схемой метаданных Dublin Core.

Были проведены практические исследования системы доступа к существующим вторичным информационным ресурсам на основе современных технологий (SRW/SRU, OAI-PMH, Z39.50, :), включающим работу с географическим и временным аспектом. Рассматривалось решение проблемы, связанной с тем, что в практике работы библиотеки академического института чаще всего используется описание документов, как правило, научных публикаций, в двух следующих взаимно дополняющих программных средах.

  1. Система автоматизации библиотеки (САБ), где описание документа представлено в стандарте RUSMARC или допускает выгрузку описания в этом формате. В соответствии с предъявляемыми к библиотечным системам требованиями базы данных, сформированные в САБ, доступны из Интернета по протоколам Z39.50.
  2. Архив открытого доступа, сформированный по стандартам протоколов OAI-PMH, где описание документа представлено в формате Dublin Core (DC).

Форматы RUSMARC и DC допускают использование географических координат в описании документов, однако соответствующие поля не являются ни обязательными, ни рекомендуемыми. Их ввод плохо регламентирован и отсутствуют методические руководства по заполнению. Также не регламентированы правила использования географических координат при поиске документов. Вследствие чего для работы с документами в географической среде требуется:

  • определить правила ввода географических координат в описания документов;
  • модернизировать программное обеспечение архива открытого доступа для ввода, редактирования и поиска документов по географическим координатам;
  • обеспечить доступ к открытому архиву по протоколам Z39.50.

Для решения перечисленных задач была выполнена установка, проведено тестирование следующего программного обеспечения:

  • ПО архивов отрытого доступа (DSpace, модернизированное для работы с географическими данными, СУБД PostgreSQL для обращения к данным по протоколам Z39.50);
  • Сервер Z39.50 ZOOPARK с провайдером доступа к БД PostgreSQL.

В рамках решения задачи по созданию прототипов информационных систем и графических пользовательских интерфейсов доступа к информационным ресурсам на основе картографических сервисов был проведен цикл исследований, посвященных методам интеллектуального анализа данных мониторинга чрезвычайных ситуаций с использованием технологий OLAP и динамического картографирования. Интеграция технологий здесь достигается за счёт выделения географической, временной составляющей и параметров, характеризующих текущее состояние природной среды или события.

Основные публикации:

  1. Якубайлик О. Э., Гостева А. А., Ерунова М. Г., Кадочников А. А., Матвеев А. Г., Пятаев А. С., Токарев А. В.
    Разработка средств информационной поддержки наблюдений за состоянием окружающей природной среды // Вестник КемГУ, 2012. — № 3/1 (51). — С. 136–142.

  2. Ноженкова Л. Ф. Ничепорчук В. В., Ноженков А. И.
    Система распределённого сбора и анализа данных мониторинга чрезвычайных ситуаций // Информатизация и связь, 2012. — № 5. — С. 45-50.

  3. Ноженкова Л. Ф., Ничепорчук В. В., Бадмаева К. В., Пенькова Т. Г., Коробко А. В., Евсюков А. А., Ноженков А. И., Марков А. А., Морозов Р. В., Есавкин С. Е.
    Система консолидации и анализа данных мониторинга чрезвычайных ситуаций в Красноярском крае // Проблемы безопасности в чрезвычайных ситуациях, 2012. — № 4. — С. 63-73.

  4. Ничепорчук В. В., Ноженкова Л. Ф.
    Экспертная ГИС поддержки принятия решений паводкоопасных ситуациях для территорий Сибирского региона // Вестник КемГУ, 2012. — № 3/1 (51). — С. 91-97.

(Отдел вычислительной физики)

К началу


Проект № 74. «Разработка принципов и информационно-вычислительных технологий обработки и интерпретации мультиспектральных спутниковых изображений высокого и сверхвысокого пространственного разрешения (для наук о Земле, экологии и природопользования)»

Руководитель проекта: д.ф.-м.н. О. И. Потатуркин

Ответственный исполнитель от ИВМ СО РАН: к.ф.-м.н. О. Э. Якубайлик

Исполнители: А. А. Кадочников, А. Г. Матвеев, В. В. Ничепорчук

Исследования отчетного периода были посвящены формированию программно-технологического обеспечения проекта. Начато формирование элементов программного комплекса для обработки и интерпретации мультиспектральных спутниковых изображений высокого и сверхвысокого пространственного разрешения. В частности — подсистемы хранения геоданных, управления метаданными, картографической веб-визуализации, авторизации, управления контентом. Базовой технологией, связывающей эти перечисленные подсистемы в единой целое, стали прикладные веб-сервисы. Спроектирован интерфейс клиентского веб-приложения информационной системы, который включает две части — общий интерфейс пользователя, содержащий информацию в текстовом и табличном виде; и интерактивная карта, обеспечивающая пользователя средствами картографического выбора и визуальной информацией о расположении объектов на местности.

В отчетный период выполнена модернизация геопортала ИВМ СО РАН: добавлена поддержка слоев и карт в формате MapGuide Open Source, размещенных на других серверах; улучшена работа со сторонними WMS-ресурсами; исправлены ошибки при импорте слоев, а также восстановлена работа с растровыми изображениями в формате PNG на уровне библиотеки GDAL; добавлена возможность просмотра тематической легенды слоя с WMS сервера; появилась возможность регистрации карт из фрагментов растровых изображений и подключение таких карт к другим ресурсам.

Этап 2012 г. Разработка методов комплексной обработки данных ДЗЗ высокого разрешения для исследования горно-технологических и связанных с ними природных объектов (с учетом их специфики). Разработка технологии использования спутниковых изображений высокого разрешения при решении задач оперативного прогнозирования половодий и паводков на реках.

Исследования отчетного периода были посвящены формированию программно-технологического обеспечения проекта. На основе имеющихся наработок было начато формирование элементов программного комплекса для обработки и интерпретации мультиспектральных спутниковых изображений высокого и сверхвысокого пространственного разрешения. В частности — подсистемы хранения геоданных, управления метаданными, картографической веб-визуализации, авторизации, управления контентом. Базовой технологией, связывающей эти перечисленные подсистемы в единое целое, стали прикладные веб-сервисы. Весь комплекс проектируемых приложений и сервисов рассматривается как специализированный геопортал для презентации, обработки и интерпретации спутниковых изображений высокого разрешения; предполагается, что его основой должны стать наработки, сформированные в процессе реализации геопортала ИВМ СО РАН.

В комплекс программных средств для обработки геопространственных данных через веб-интерфейс в отчетный период добавлены инструменты, позволяющие определенной группе пользователей редактировать векторные объекты (добавление, удаление и модификация объектов, редактирование атрибутивной информации), через стандартный интерфейс веб-браузера. Редактируемые данные могут храниться в СУБД PostgreSQL с использованием пространственного расширение PostGIS, что позволит работать с такими данными с помощью различных настольных ГИС, например QuantumGIS. Проектируемый интерфейс клиентского приложения информационной системы можно условно разделить на 2 части:

  • общий интерфейс пользователя, содержащий информацию в текстовом и табличном виде;
  • интерактивная карта, обеспечивающая пользователя средствами картографического выбора, визуальной информацией о расположении объектов на местности.

Общий интерфейс пользователя построен на основе программного обеспечения Sencha (ранее ExtJS) — JavaScript-библиотеки для разработки веб-приложений и пользовательских интерфейсов, которая использует адаптеры для доступа к инструментальным средствам Yahoo! UI Library, jQuery или Prototype/script.aculo.us. Она поддерживает технологию AJAX, анимацию, работу с DOM (Document Object Model — «объектная модель документа»), реализацию таблиц, вкладок, обработку событий и все остальные новшества технологии «Веб 2.0". Использование этой библиотеки при разработке системы позволило значительно сократить время на подготовку интерфейса пользователя.

При разработке картографического компонента веб-интерфейса были проанализированы два способа представления картографической информации для пользователя. Первый способ — карта отображается с использованием фрагментов (tile). Эту технологию используют многие популярные ресурсы, такие как Google Maps, Яндекс Карты, Bing Maps, и др. Основным преимуществом такого способа является скорость получения визуальной информации пользователем и малая нагрузка на сервер при отображении статической информации.

Процесс формирования карты на клиентском компьютере состоит из нескольких этапов, с использованием дополнительных программных потоков, механизма кэширования, очереди загрузки фрагментов, и др. Результатом работы перечисленных технологий является быстрая и эффективная визуализация карты в браузере пользователя; процесс ее загрузки оптимизирован, нагрузка на веб-браузер равномерно распределена по времени. Однако при отображении меняющихся тематических данных такой способ снижает скорость доступа пользователя к геоданным и увеличивает нагрузку на сервер. Для решения этой проблемы используется второй способ отображения информации — по запросу пользователя генерируется одно растровое изображение. В зависимости от типа представляемой информации пользователю в программном интерфейсе системы используется комбинация этих двух способов (рис. V.19).

Рис. V.19
Рис. V.19. Формирование карты для веб-приложения

При разработке серверной части веб-приложения для информационных систем используется программное обеспечение MapServer. Для создания карты из фрагментов использовалось программное обеспечение GeoWebCache. Программное обеспечение MapServer используется для создания WMS и WCS сервисов, которые в свою очередь в дальнейшем обеспечат доступ к каталогу спутниковых изображений в пределах геопортала ИВМ СО РАН в соответствии с общепринятыми стандартами и технологиями, разрабатываемыми консорциумом OGC (Open Geospatial Consortium). Дополнительно такие сервисы послужат основой для создания тайловых карт (карт из растровых фрагментов) с помощью программного обеспечения GeoWebCache, которые могут использоваться в различных веб-приложениях. В таких веб-приложениях спутниковые изображения могут использоваться в качестве вспомогательного слоя для анализа других пространственных данных.

Непосредственным результатом отчетного периода стала модернизация (доработка) геопортала ИВМ СО РАН. В геопортал добавлена поддержка слоев и карт в формате MapGuide Open Source (MGOS), размещенных на других серверах. Импортирован список ресурсов с удаленного сервера MGOS. Создан сервис автоматической загрузки пространственной информации о ресурсах в формате MapGuide.

Улучшена работа со сторонними WMS ресурсами. Исправлены ошибки при импорте слоев, а также восстановлена работа с растровыми изображениями в формате PNG на уровне библиотеки GDAL. В картографическом интерфейсе геопортала добавлена возможность просмотра тематической легенды слоя с WMS сервера, если такая возможность предусмотрена удаленным сервером.

В каталоге геопортала ИВМ СО РАН появилась возможность регистрации карт из фрагментов растровых изображений и подключение таких карт к другим ресурсам каталога в качестве растровой подложки.

Основные публикации:

  1. Матвеев А. Г., Якубайлик О. Э.
    Разработка веб-приложения для обработки и представления пространственных метаданных геопортала // Вестник СибГАУ, 2012. — Вып. 2 (42). — С. 48-54.

  2. Якубайлик О. Э.
    Проблемы формирования информационно-вычислительного обеспечения систем экологического мониторинга // Вестник СибГАУ, 2012. — Вып. 3 (43). — С. 96–102.

(Отдел вычислительной физики)

К началу


Проект № 4. «Концепция устойчивого развития и природно-техногенной безопасности территорий Беларуси и Сибири, построенная на основе учета рисков и с применением геоинформационных технологий»

Руководитель проекта: д.ф.-м.н. Н. Я. Шапарев

Ответственный исполнитель от ИВМ СО РАН: д.ф.-м.н. Н. Я. Шапарев

Этап 2012 г. Разработка и адаптация показателей устойчивого развития и безопасности территорий.

Разработка моделей и методов оценки перманентных и аварийных антропогенных рисков и критериев их воздействия.

Адаптирована и дополнена разработанная ранее система показателей устойчивого природопользования, на основе которой был проведён анализ земельных ресурсов Красноярского края и сопоставительный анализ водных и лесных ресурсов Беларуси и России.

Выполнен также анализ подходов к оценке антропогенного риска и его составляющих (рис. V.20).

Рис. V.20
Рис. V.20. Картограмма результатов экспертного оценивания состояния окружающей среды в Красноярском крае

На основании нормативных документов по анализу рисков природного и техногенного характера разработаны модели оценки и критерии для перманентных, аварийных экологических рисков и рисков чрезвычайных ситуаций.

Основные публикации:

  1. Шапарев Н. Я.
    Лесные ресурсы России и Беларуси в показателях устойчивого развития // Вестник КемГУ. — 2012. — № 3/1 (51). — С. 131–136.

  2. Москвичёв В. В., Шокин Ю. И.
    Антропогенные и природные риски на территории Сибири // Вестник Российской Академии наук. — 2012. — Т. 82. — № 2. — С. 131–140.

(Отдел вычислительной физики)

К началу